加密货币的机构采用

加密交易所竞相上线特朗普币:赢家与输家究竟是谁?

加密货币的机构采用
随着特朗普加密币快速上线,多个主流交易所在极短时间内完成了上市流程,引发市场广泛关注。本文深入剖析特朗普币上市背后的动因、交易所的应对策略及其对投资者带来的深远影响。

随着特朗普加密币快速上线,多个主流交易所在极短时间内完成了上市流程,引发市场广泛关注。本文深入剖析特朗普币上市背后的动因、交易所的应对策略及其对投资者带来的深远影响。

近年来,随着区块链技术的快速发展和加密货币市场的不断扩大,围绕各种数字资产的争议和兴奋点层出不穷。近日,以美国前总统唐纳德·特朗普命名的加密代币 - - $TRUMP,在众多加密交易所的推动下,以惊人的速度被相继上线,再次点燃了加密市场的舆论焦点。传统主流交易所如Coinbase等,在过去通常会经过严谨而漫长的尽职调查后才决定是否上市一个新的加密资产,但对于$TRUMP来说,这一过程却明显加快,令业内人士和市场投资者纷纷议论纷纷。 $TRUMP作为一枚典型的"迷因币"(meme coin),其本质上基于文化热点或名人效应,没有内在价值支撑,价格波动极具剧烈性。以往的经验也显示,迷因币普遍面临因投机性热潮带来的风险,令许多投资者遭受惨重损失。尽管如此,$TRUMP在发布后数日内迅速登上了百分点峰值,随后价格快速下跌,反映出市场的热烈追捧与泡沫破裂的典型波动。

在上市速度极快的背后,有关交易所对风险的把控尤为重要。公开资料显示,市场份额最大的十家加密货币交易所中,有八家在$TRUMP发布后48小时内完成了代币上架操作,而其他迷因币通常需要数月时间。针对为何如此迅速,部分交易所如Coinbase、Bitget和MEXC等表示,他们没有降低审核标准,而是因应客户强烈需求和市场热度,采取了快速响应。 Coinbase高级法务官保罗·格罗瓦尔明确指出,尽管上市速度较快,但并未跳过任何必要的审核环节。公司还将$TRUMP标记为"实验性代币",并警示投资者注意价格波动等风险。 另一方面,$TRUMP代币持有结构引发了市场的安全担忧。

据分析,约80%的代币集中在特朗普及其合作伙伴的控制之下,这种所有权高度集中极易带来价格操纵风险,尤其是所谓的"泵和抛"(pump-and-dump)操作。多名业内专家和监管人士坦言,这通常被视为一项红色警示信号,因发行方有能力随时大量抛售代币,导致价格暴跌和零售投资者重大损失。虽然$TRUMP的发行方承诺代币会在三年内逐步解锁,但短期内的风险依然巨大。 美国纽约州金融服务局曾在代币发布前发出警示,提醒投资者注意迷因币带来的高风险,尤其是缺乏许可证的交易平台操作的数字资产。为此,Coinbase针对纽约用户限制了$TRUMP的访问权限,但其他大部分美国用户依然可进行交易。部分交易所甚至承认他们在面临客户强烈需求时未能完全遵循平时更为严格的标准,表明了市场的复杂利益纠葛。

$TRUMP代币的市场表现同样令人关注。其价格曾在4月19日达到了单价75.35美元的历史高点,但短短数周内就跌落至7美元附近,投资者损失惨重。然而,该代币仍维持了约19亿美元的市值,使其跻身2022年以来规模最大的迷因币之列。 根据分析公司Bubblemaps的数据显示,尽管超过七十二万个钱包合计亏损约43亿美元,但仍有部分精明投资者获得了可观收益。排名前45的钱包整体盈利约12亿美元,中部水平的钱包平均取得约5656美元的利润。如此极端的赢家与输家对比,生动展示了这种新兴资产类别的高风险与高回报并存的双面特征。

与此同时,交易所在上市$TRUMP过程中所获得的盈利亦不可忽视。估算显示,相关交易平台从这枚代币交易中累计收取的手续费超1.72亿美元,成为他们营收增长的重要动力。 由于特朗普本人通过社交媒体大力推广$TRUMP代币,使得该项目的公众知名度迅速提升,也增强了这些交易所上市的合规信心。某些交易管理者甚至将特朗普的身份视为一种"合规背书"。然而,这种情况也引发了监管机构和其他市场参与者的质疑。有观点认为,作为国家元首的个人涉及加密业务,在监管宽松甚至收紧的边缘地带操作,潜藏利益冲突,而监管机构对此尚无明确表态,增加了市场不确定性。

从政策层面来看,特朗普当选后,其扮演"加密总统"形象,承诺改革加密货币监管,对该行业态度相对宽松。SEC(美国证券交易委员会)在其任内放缓了对加密领域,特别是迷因币的高压执法,使得部分交易所对新币上市变得更加积极。此种政策松绑间接推高了相关资产在交易平台上的流动性和热度。 不过,不少专家警告投资者,快速上市的背后,可能意味着监管的缺位或不充分的风险披露。尤其针对投资保护而言,只有依托严谨的风险评估机制与信息透明,才能真正构建健康的市场生态。当前看来,迷因币的特质决定了其更适合小额博弈或者作为市场的"炒作品",并非稳健投资的首选。

投资者应清醒认识到,包括$TRUMP在内的政治迷因币本质上具有极高的投机性。价格的剧烈波动不仅带来了丰厚的套利机会,也伴随着极大的资金蒸发风险。通过对持币结构、市场交易量、监管政策以及发行方背景的综合分析,能够更科学地判断项目的长期潜力与风险边界。 总体而言,特朗普数字货币的迅速上市及其引发的巨大交易热潮,彻底揭示了加密货币市场中名人效应的强大驱动力。交易所面对庞大客户需求时的快速响应和收益考量,体现了市场利益驱动和风险管理之间的紧张关系。投资者必须持续关注行业动态,强化风险意识,避免盲目追逐热点而损失惨重。

未来,随着监管环境的进一步完善和市场机制的成熟,能够更好保护散户利益、促进资产健康发展的数字货币项目,才将获得持续关注和支持。 。

飞 加密货币交易所的自动交易 以最优惠的价格买卖您的加密货币

下一步
2025年,基于Solana区块链的社交币"Useless Coin"经历了短暂的价格暴涨与随后回落的剧烈波动。本文深入探讨这一现象背后的市场逻辑、交易所上架的影响以及meme币的投资风险和未来趋势。
2025年12月31号 17点28分20秒 Solana社交币"Useless Coin"上市Coinbase引发剧烈波动解析

2025年,基于Solana区块链的社交币"Useless Coin"经历了短暂的价格暴涨与随后回落的剧烈波动。本文深入探讨这一现象背后的市场逻辑、交易所上架的影响以及meme币的投资风险和未来趋势。

探讨现代开发者在网站、移动应用(Android/iOS)以及人工智能与机器学习领域中的关键技能与发展趋势,帮助技术人员提升竞争力并抓住行业机遇。
2025年12月31号 17点28分46秒 从网站开发到移动应用与AI/ML技术:全方位开发者指南

探讨现代开发者在网站、移动应用(Android/iOS)以及人工智能与机器学习领域中的关键技能与发展趋势,帮助技术人员提升竞争力并抓住行业机遇。

本文深入探讨OpenAI CEO Sam Altman对未来人工智能发展的独特见解,揭示超级智能如何改变社会结构、推动科技进步并重塑人类生活的全新方向。
2025年12月31号 17点29分52秒 OpenAI的Sam Altman预见集体"超级智能"时代的到来

本文深入探讨OpenAI CEO Sam Altman对未来人工智能发展的独特见解,揭示超级智能如何改变社会结构、推动科技进步并重塑人类生活的全新方向。

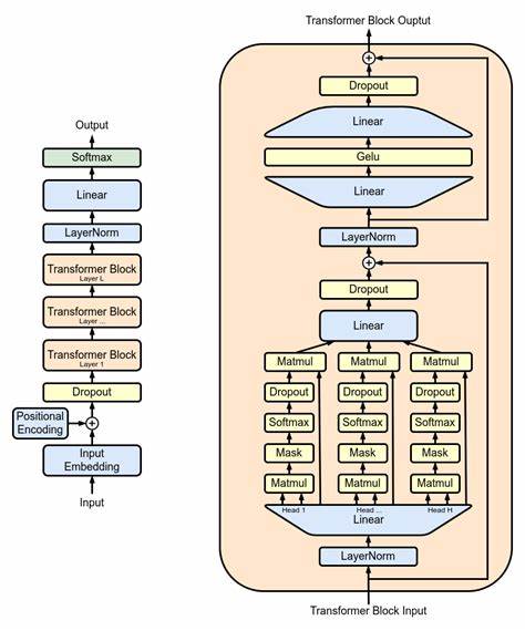
随着大型语言模型(LLM)如GPT在自然语言处理领域的广泛应用,如何通过批处理技术优化其推理性能成为关键研究方向。本文深入探讨了GPT推理过程中批处理对计算效率和内存使用的影响,结合理论分析和微基准测试,为开发高效的GPT推理系统提供科学依据。
2025年12月31号 17点30分35秒 深入解析GPT推理中的批处理效应:提升大规模语言模型推理效率的关键

随着大型语言模型(LLM)如GPT在自然语言处理领域的广泛应用,如何通过批处理技术优化其推理性能成为关键研究方向。本文深入探讨了GPT推理过程中批处理对计算效率和内存使用的影响,结合理论分析和微基准测试,为开发高效的GPT推理系统提供科学依据。

深入了解一款基于Go语言开发的高速Tor Onion服务地址生成工具,探讨其技术原理、性能优势及使用方法,助力用户轻松创建定制化的Tor隐藏服务,提升网络隐私与品牌辨识度。
2025年12月31号 17点31分12秒 高速生成独特Tor Onion服务地址的创新工具解析

深入了解一款基于Go语言开发的高速Tor Onion服务地址生成工具,探讨其技术原理、性能优势及使用方法,助力用户轻松创建定制化的Tor隐藏服务,提升网络隐私与品牌辨识度。

近期,Duke University、Michigan州政府及California州政府等重要网站遭到大规模SEO攻击,暴露出网络安全防护的重大漏洞。本文深度剖析此次攻击事件的背景、手法及影响,探讨如何提升网站安全防范能力,避免类似事件发生。
2025年12月31号 17点31分43秒 大规模SEO攻击下的安全警钟:Duke、Michigan.gov及CA.gov网站遭遇入侵解析

近期,Duke University、Michigan州政府及California州政府等重要网站遭到大规模SEO攻击,暴露出网络安全防护的重大漏洞。本文深度剖析此次攻击事件的背景、手法及影响,探讨如何提升网站安全防范能力,避免类似事件发生。

探讨聚焦超声技术中声发射剂量对血脑屏障开启效果的影响,结合最新科研成果,解析技术原理及应用潜力,揭示其在神经疾病治疗中的重要意义。
2025年12月31号 17点32分16秒 聚焦超声技术中的声发射剂量与血脑屏障开启的研究进展

探讨聚焦超声技术中声发射剂量对血脑屏障开启效果的影响,结合最新科研成果,解析技术原理及应用潜力,揭示其在神经疾病治疗中的重要意义。